Todays Top News
Google's Gemini AI
Google's Gemini AI can now generate interactive 3D models and simulations in response to user questions, allowing for real-time interaction and variable adjustment.
In the fast-paced world of technology, staying updated can be challenging.
NerdNews simplifies your news consumption by delivering personalized, concise 30-second updates with links to original sources tailored to your professional interests.
Whether you're a tech enthusiast or a seasoned professional, our platform ensures you never miss out on the latest trends and developments.
Google's Gemini AI can now generate interactive 3D models and simulations in response to user questions, allowing for real-time interaction and variable adjustment.
OpenAI has a new tool too powerful for public release
AI agents increase NHIs by 76%
AI coding agents
Hierarchical agentic RAG systems for multi-modal reasoning
OpenClaw users should assume compromise due to security vulnerability
OpenAI is developing a cybersecurity service that is too powerful for public release, similar to Anthropic's Mythos model. The tool will be offered to select partners to bolster their defenses, but details are sparse. This move is seen as a response to Anthropic's announcement, with OpenAI trying to keep up with the hype cycle.
AI agents increase NHIs by 76%
OpenClaw users should assume compromise due to security vulnerability
Apple Intelligence can be hijacked using prompt injection
Florida AG investigates OpenAI
OpenAI supports Illinois bill to limit liability
Google's Gemini AI can now generate interactive 3D models and simulations in response to user questions, allowing for real-time interaction and variable adjustment.
ChatGPT offers $100/month Pro plan
Google Colab now supports MCP
AI issues and concerns
Chatbots can influence consumer choices
Anthropic introduces Managed Agents for cloud-hosted AI
Google & Intel expand partnership
Uber decentralizes Hive data warehouse
OpenAI pauses UK datacenter project
Amazon CEO criticizes competitors
AI coding agents
Cloudflare's EmDash CMS
Microsoft responds to MacBook Neo with Windows 11 improvements
Nutanix says 30,000 customers migrated from VMware
Black Forest Labs, a 70-person startup, competes with Silicon Valley's giants in AI image generation
Musk changes lawsuit to give damages to OpenAI nonprofit
Nutanix says 30,000 customers migrated from VMware
Microsoft appeals UK ruling on software resale
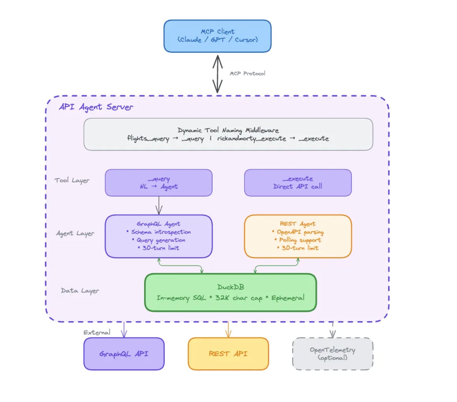
MCP Dev Summit: Gateways, gRPC, and Observability
Chevin pulls FleetWave software due to security scare
Nutanix adds KubeVirt support for edge VMs
Instagram introduces editable comments
China cracks down on scams, but not those targeting Americans
Microsoft reduces Windows 365 cloud PC prices
EFF leaves X due to low engagement
EFF quits X due to low engagement
Cloudflare's EmDash CMS
Google warns of UNC6783 threat group
Avec email app uses swipe cards
Utility functions for View Transitions
Microsoft appeals UK ruling on software resale
Musk changes lawsuit to give damages to OpenAI nonprofit
Nutanix says 30,000 customers migrated from VMware
Radify's plasma reactors could break China's dominance of rare-earth elements
StubHub settles FTC allegations
Razer's new Hammerhead V3 HyperSpeed earbuds
Physical AI device shipments to surge
Microsoft reduces Windows 365 cloud PC prices
Gym equipment hacked due to poor security
Portal Space Systems raises $50M
ChipSoft hit by ransomware
Apple's iPhone Fold sparks excitement
Fintech, future-of-work startups funded
Bitcoin Depot hacked, $3.6M stolen
Galaxy Watch 8 on sale
Mariana Minerals automates copper mine with Pronto
Microsoft responds to MacBook Neo with Windows 11 improvements
Waymo shares pothole data with Waze
UK.gov hiring tech directors with high salaries
Rising fears of political violence
Instagram introduces editable comments
Avec email app uses swipe cards
Cloudflare's EmDash CMS
Volkswagen stops EV production in Tennessee
Instagram introduces comment editing feature
Chatbots can influence consumer choices
Instagram restricts teen content
Chevin pulls FleetWave software due to security scare
China cracks down on scams, but not those targeting Americans
Apple Intelligence can be hijacked using prompt injection
Hierarchical agentic RAG systems for multi-modal reasoning
OnePlus considers exiting phone market, shifting to gaming handhelds
AI issues and concerns
AI agents increase NHIs by 76%
Utility functions for View Transitions
Black Forest Labs, a 70-person startup, competes with Silicon Valley's giants in AI image generation
OpenAI supports Illinois bill to limit liability
Guide to Startup Battlefield Top 20 selection
Bored Ape Yacht Club creator settles lawsuit
Nvidia's new laptop chip may revolutionize the market
Quantum algorithm scientist discusses challenges
UK Navy stops Russian subs near undersea cables
CSS technique for creating puzzle pieces
Anthropic introduces Managed Agents for cloud-hosted AI
AI coding agents
EFF leaves X due to low engagement
Amazon's Leo to launch in mid-2026
EFF quits X due to low engagement
Nazi cryptographic machine online
OpenClaw users should assume compromise due to security vulnerability
ChatGPT offers $100/month Pro plan
MCP Dev Summit: Gateways, gRPC, and Observability
X Chat now supports Voice Notes
Google & Intel expand partnership
Leadership skills for principal engineers
Lessons from Anjuna's layoffs
Hackers hijacked Smart Slider updates
Florida AG investigates OpenAI
Gemini AI generates 3D models
Eurail data breach affects 300k individuals
Creative Bloq's new tech review show
Framework teases Linux event
MacBook Neo outperforms Windows laptops in its price range
Game reimagines Sherlock Holmes
Google warns of UNC6783 threat group
Global crypto scam busted
OpenAI pauses UK datacenter project
Nutanix adds KubeVirt support for edge VMs
Meta removes ads recruiting clients for social media addiction lawsuits
OpenAI has a new tool too powerful for public release